so ich hab mir mal n paar bauteile besorgt und angefangen das dinge aufzubauen. für die speisung hab ich einen kleinen 12 Volt ringkerntrafo genommen und einen gleichrichter. dazwischen einen elko (47uF / 35 Volt)
hier eine bild der materialien und der platine welche ich bereits am audbauen bin:


und ich hab mir nochmal gedanken über die aussage von hans gemacht. er meint dass 12volt zu schwach sind um einen übertrager anzusteuern? aber wie haben die das denn in den 60iger jahren gemacht in den autoradios von damals waren ja auch röhren drinn.....
wenn ich jetzt, rein hypotetisch 40 volt auf die röhre gebe, kann ich das überhaupt geht sie dann in die ewigen? könnte ich dann einen übertrager einsetzen?
ich weiss es gibt formeln aber für mich als anfänger ist das viiieeel zu kompliziert, ausserdem kann ich gar keine solchen rechnungen

toll wäre es wenn es für verstärkerröhren ein programm oder excell sheet gibt welches seehr einfach erklärt welchen übertrager man bei welcher röhre mit soviel volt und ampere genommen werden kann...
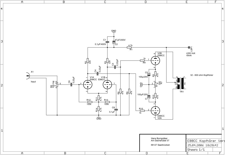
ich hab mich für diesen kleinen kopfhöreramp entschieden weil er mit minimal wenig bauteilen auskommt. obs dann funktioniert ist dann eine andere sache.....